
- ADDRESS
- (17556) 55-21,Saeteo 1-gil, Wongok-myeon, Anseong-si, Gyeonggi-do
- TEL
- +82-31-651-0940
Introducing the products of REGEN Co., Ltd.
When an instantaneous Interruption (Instantaneous voltage sag) occurs,
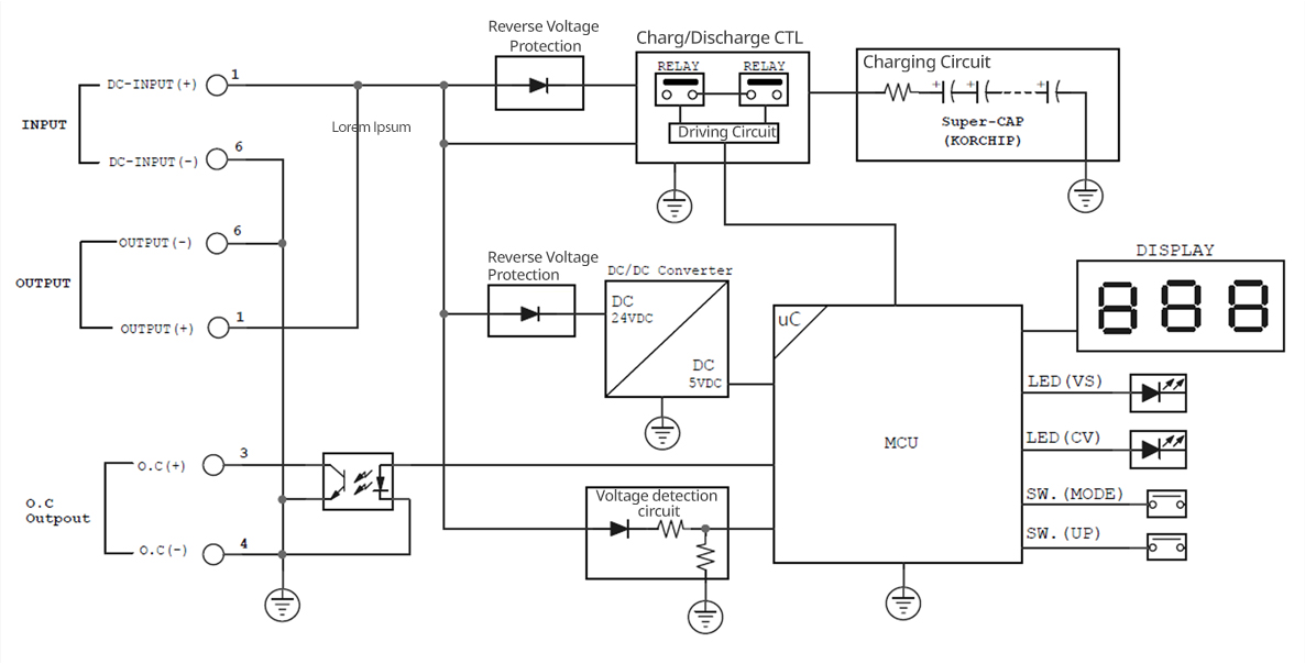
The REGEN GVS Series DC Voltage Sag Protector supplies the DC voltage
stored in the internal ELDC (SUPERCAP) for a certain period of time (0.5 to 5.0 sec)
to protect automation equipment and eliminate chattering phenomenon to prevent
damage to equipment from arc and surge.
The reason it differs from conventional instant power protectors is because it configures REGEN's new internal block diagram and uses a super condenser that has not been used before. Previously, the super condenser could not be used due to insufficient capacity and risks, but through technology upgrades, capacity was increased and risks were eliminated.

| Model | LOAD | Buffering Time(sec) |
|---|---|---|
| GVS-1200 | 1 A | 8 |
| 2 A | 4 | |
| 3 A | 2.68 | |
| 4 A | 2 | |
| 5 A | 1.68 | |
| 6 A | 1.16 | |
| GVS-1200R | 1 A | 55.4 |
| 2 A | 25.8 | |
| 3 A | 21.5 | |
| 4 A | 12.4 | |
| 5 A | 9.64 | |
| 6 A | 7.64 |

| Applicable Field | Applicable Device | Role | ApplicableSTARCAP Product |
|---|---|---|---|
| IT,Consumer Electronics | Smart Phones, PDA, Digital Camera, SSD, Hand Tools, Home Electronics GPS Modem |
Coin Type, Radial Type, Mold Type, TR |
Coin Type, Radial Type, Mold Type, TR |
| Industies, Engery | Machine Controllers, PLC, Meters Wind Turbine, ESS |
RTC Back-up, Memory Back-up, Power Assist, Regenerative Power, Energy Storage, Emergency Power |
Coin Type, Radial Type, Mold Type, Rug Type |
| Transportation | Car DVR, Car Audio Idle Stop and Go Voltage Stabilizer, e-Call System, Hybrid Car, Engine Cranking |
Power Assist, Regenerative, Power Memory Back-up |
Coin Type, Radial Type, Rug Type |
The REGEN RGVS Series RG-2000 Voltage Sag Protector protects sensitive facilities and equipment from being shut down due to quality issues with the power that drives them by supplying power at the existing normal voltage for a very short period of time (less than 2ms) even if a momentary voltage drop or 0V power outage occurs within 0.5 to 1 second, so damage to customers from momentary voltage drops or power outages can be minimized.
REGEN's AC Three-Phase Voltage Sag Protector significantly reduces the external size by not using transfer, and can be installed very easily through customer customization.
