
- ADDRESS
- (17556) 京畿道安城市元谷面新址1街55-21
- TEL
- +82-31-651-0940
(株)REGENの製品をご紹介します
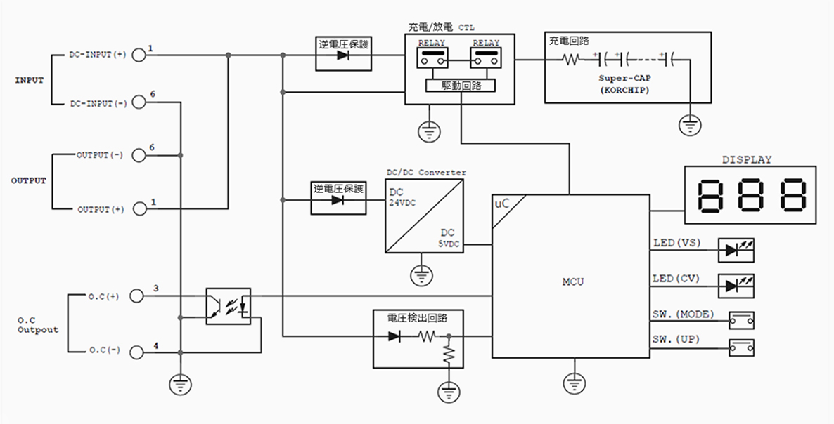
REGEN GVS Series DC瞬間停電補償器は、瞬間停電(瞬間電圧降下)発生時、内部ELDC
(SUPERCAP)に保存されたDC電圧を一定時間(0.5‐5.0sec)供給して自動化装備を保護し、
Chattering現像を除去して設備にArc及びSurgeからの被害を防止することができます。
従来の瞬間静電気と差がある理由はRegenの新しい内部のBlock Diagramを構成し、
以前に使えなかったSuper Condenserを使用しているからであります。
一方、以前Super Condenserは容量がかなり不足しており、危険性があって使うこ
とができませんでしたが、技術のUpgradeから容量増加と危険性を除去しました。

| Model | LOAD | Buffering Time(sec) |
|---|---|---|
| GVS-1200 | 1 A | 8 |
| 2 A | 4 | |
| 3 A | 2.68 | |
| 4 A | 2 | |
| 5 A | 1.68 | |
| 6 A | 1.16 | |
| GVS-1200R | 1 A | 55.4 |
| 2 A | 25.8 | |
| 3 A | 21.5 | |
| 4 A | 12.4 | |
| 5 A | 9.64 | |
| 6 A | 7.64 |

| 适用领域 | 适用设备 | 作用 | 相应STARCAP产品 |
|---|---|---|---|
| IT,Consumer Electronics | Smart Phones, PDA, Digital Camera, SSD, Hand Tools, Home Electronics GPS Modem |
Coin Type, Radial Type, Mold Type, TR |
Coin Type, Radial Type, Mold Type, TR |
| Industies, Engery | Machine Controllers, PLC, Meters Wind Turbine, ESS |
RTC Back-up, Memory Back-up, Power Assist, Regenerative Power, Energy Storage, Emergency Power |
Coin Type, Radial Type, Mold Type, Rug Type |
| Transportation | Car DVR, Car Audio Idle Stop and Go Voltage Stabilizer, e-Call System, Hybrid Car, Engine Cranking |
Power Assist, Regenerative, Power Memory Back-up |
Coin Type, Radial Type, Rug Type |
REGEN RGVS Series RG-2000 瞬間停電補償器は、0.5-1秒以内に瞬間的に発生する 電圧降下または0Vの瞬間停電が発生しても2ms以内の非常に短い時間で既存の正常電圧で 電力を供給することで装置を駆動する電力の品実問題で装備がDownされる敏感な設備及び装備を 保護し、瞬間電圧降下または瞬間停電から顧客の被害を最小化することができる。
一方、REGENのAC三相瞬間停電補償器はTransferを使用しない方式で外装Sizeを 大幅に減らし、顧客のCustomizing方式で非常に簡単に装着できる方式を持っている。
